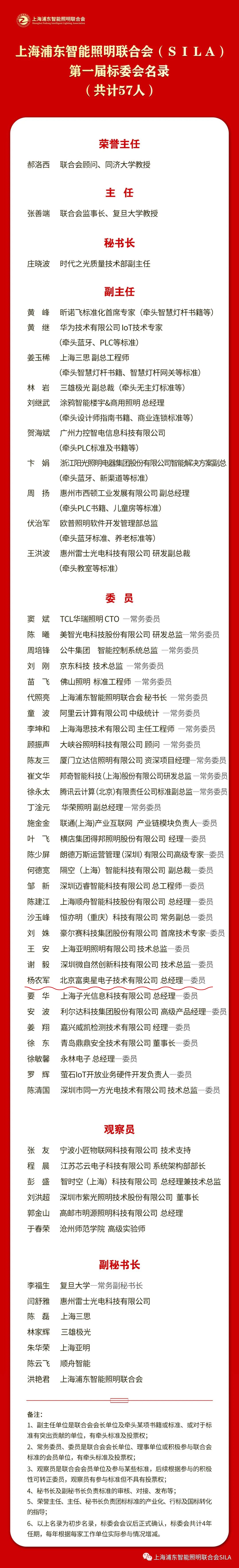
2022年4月14日,上海浦东智能照明联合会(SILA)第一届第一次标委会线上会议圆满召开,经投票表决程序,富奥星当选第一届标委会委员。
为了构建高质量标准体系,推动智能照明产业健康稳定的发展,由上海浦东智能照明联合会(SILA)发起成立了上海浦东智能照明联合会标委会,并于4月1日正式向联合会成员单位征集候选名单,最后经4月14日标委会会议投票选举出了第一届标委会成员单位。
会上,联合会秘书长代照亮详细介绍了标委会各成员的工作职责,并介绍在国家深化标准化工作改革系列方针政策指引下,目前协会已发布了《电力线载波通信(PLC)全屋互联规范》、《电力线载波通信(PLC)工业照明互联规范》、《蓝牙Mesh智能家居照明互联规范》、《Zigbee互操作实践指南》四项团体标准。标委会秘书长时代之光质量技术部副主任庄晓波肯定了联合会在标准化工作方面取得的成绩,表示自己一直从事着标准化的工作,希望下一步能够为大家更好的服务,把行业的标准规范建设工作进一步提高。
SILA标委会的成立,有利于整合国内照明产业的力量,统筹推进照明行业标准化工作,对引导和规范智能照明产业的发展具有重要意义,同时也为智能照明技术和应用的创新提供了新契机。
作为业内雷达感知技术的核心领先企业之一,富奥星联合下游方案模组伙伴已为照明行业的终端厂商提供了大量的雷达感知芯片产品,本次当选是行业对富奥星雷达技术、应用方案和社会责任的广泛认可与高度肯定。
未来,富奥星将继续发挥自身技术优势和专业性,积极配合标委会和各成员单位一起完成各项标准的制定工作,为产业的创新发展提供标准支撑。同时富奥星也将在雷达感知技术应用落地过程中认真执行相关的标准要求,为下游合作伙伴提供满意的雷达感知芯片产品。
